北京大学数学科学学院、物理学院、化学与分子工程学院、生命科学学院常被称为四大“疯人院”。
这四个学院不仅学科实力位于全国最头部,学院的学生更以刻苦读书而出名,而且,在这几个学院当中还专门出一些怪才、天才。也因此,这四大学院也是竞赛生向往的“天堂”!
此外,相关专业的强基生,大部分也将进入这4所学院接受培养,因此,强基计划也是进入北大这类顶级学院的重要途径。
下面,就和易单招网小编一起来看,这四大院究竟“疯”在哪里!
也叫数学门、数学系,是北大的四大“疯人院”之首!

上榜理由:这里牛人众多、竞争激烈,这里的学生把世界上的一切元素都变成了数学符,一切都要公式化, 一切都需要证明。于是,一个“疯人院”诞生了。
01 北大数院究竟有多牛?
号称“中国第一系”即北大数学系的编号是“01”,在全校所有专业中排第一;
数学系录取线在全国都处于第一梯队;
教育部历次一级学科评估中,北大数学均名列第一梯队;
2024年QS学科排名中,北京大学数学学科位居世界第23位。
能进这全国一等学府,没进校门就已经压力满满了吧!
02 进北大数学院的都是什么样的人?
1、超级学霸,各省理科或物理类前几名,状元一抓一大把。
2、竞赛保送生!2019年数院有1/4的学生是竞赛保送生。
3、全国数学尖子生!CMO金牌考生随处可见。
4、能参加北大举办的各种数学营,还能在众学霸中杀出重围,成为优秀营员的人!每年的北大举办的数学夏令营和冬令营也选拔了不少优秀营员,最后通过强基计划等特殊类招生录取。
5、北大数学英才班招生:面向CMO金牌或其他数学特长的高二学生。
看完不禁感叹,数院真是云集了全国最好的数学尖子生!
一位北大数院的同学曾说,“在北大数院,要么你有虐待别人的实力,要不你有承受别人血虐的韧性和忍耐力,舍此两条,别无其他”,真的是很形象了。
03 进了北大数院要学什么?
北大数院按数学大类招生,入学两年后,学生可根据自己的意愿选择进入相应的专业学习。
学院共设四个系,即数学系、概率统计系、信息与计算科学系、金融数学系;拥有5个本科专业:数学与应用数学、统计学、信息与计算科学、应用统计学、数据科学与大数据技术。
因为毕业总学分是和课时挂钩的,所以在数院要上的课绝对超过你的预期,当然还有很多选修课。
到了后期,还要投入很多精力在一些科研和比赛,如美国数学建模比赛,丘成桐数学比赛等。
繁重的课业任务就已经足够被消化的,还要应付各种高水准的科研和比赛,学霸可真心不容易!
04 北大数学院的“疯”人毕业都去哪了?
北大数学院毕业生大部分都会选择继续深造,近3年约81%的本科毕业生以推荐和考取的形式进入国内外著名大学和研究机构攻读数学、计算机、信息科学、经济、金融与管理科学等方向的研究生。
还有就是选择在国内就业,大部分从事计算机和金融保险工作。

▲来自2024年北京大学招生简章
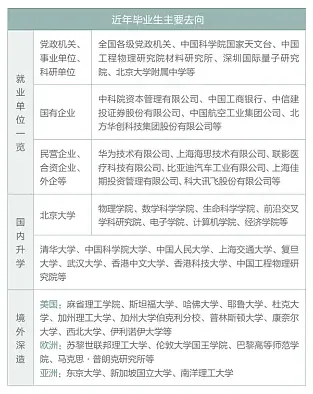
近几年毕业生去向:
也有物理门和物理系之称,是我国最早的物理学本科专业!

上榜理由:枯燥无味的数理方程、难以理解的广义相对论、令人望而却步的电动量子、玄乎其玄的未知理论,使得他们的思维方式不同于常人。就这样,这个学院培育了一代代知名的“疯人”。
01 北大物理院究竟有多牛?
先后为国家培养了130多名两院院士,当选为美国物理学会会士(Fellow)的总人数居全国各高校之首;
23名“两弹一星”元勋中,12 名在北京大学物理学科学习和工作过;
在2024年 QS 学科排名中,北大物理学科排名世界第16位;
2018年底物理学院进行了国际评估,以 Allan MacDonald为组长的15位专家(包括9位美国科学院院士)把物理本科教育誉为“The School of Physics is already one of the premier institutions globally for undergraduate education in physics”(物理学院已经是全球顶尖的物理本科生教育机构之一)
02 进北大物理院的都是什么样的人?
每年进物理院的也都是神人!高考的理科学霸就不用说了,还有很多物理竞赛保送生。当然,物理大神基本还是男多女少,不过北大整体男女比例还是很均衡的,脱单也不是很困难!
03 进了北大物理院要学什么?
北京大学物理学院每年招生计划200人左右,设有物理学、大气科学、天文学、核物理(核科学与技术)、应用物理学等专业。
物理院的课业也是非常繁重的,结合网上物理院学生的留言,不难看出,物理院的学习状态是稳重而单调的,数据的计算占据了大部分精力,好不容易换换口味做实验,结束还是逃不了处理数据的命运。
04 北大物理院的”疯“人毕业都去哪了?
根据官网数据显示,北大物理院2023届本科毕业生共207人。其中有89%的人选择继续深造,直接就业的毕业生较少,下面看下具体比例统计:

▲来自2024年北京大学招生简章
根据历届毕业生的经验之谈,总的来说在物理院本科毕业无外乎考研和出国两个选择。就业人群也基本活跃在国内外高等院校、科研机构、政府部门、金融实业等领域。
下面就是北大物院最近统计的今年毕业生去向表:

▲来自2024年北京大学招生简章
中国国立大学中成立最早的化学系!

上榜理由:它的课业安排是北京大学各院系里最紧的。除了繁多的化学理论课、实验课之外,还有数学、物理、生物、计算机,有时学生不禁怀疑自己的学籍是否真的在化院。
01 北大化院究竟有多牛?
北京大学化学学科是国家一级重点学科和“国家理科基础科学研究和教学人才培养基地”;在历次教育部全国高校一级学科评估中均名列榜首;在全球高校化学院(系)的相关学科评估与排名中位居前列。
2024年QS学科排名中,北京大学化学学科排名世界第14位。
02 进北大化院的都是什么样的人?
化学院的学生也基本都是高考高分学霸和在全国化学竞赛拿到不错奖项的学生。每年北大也会举办一些化学营,表现优秀的还能拿到优惠条件,可在强基计划等自主选拔中兑现。
03 进了北大化院要学什么?
根据化院同学分享,化院学生的生活可以用三个词来概括:“搬砖”、“修仙”、“实验报告”
“搬砖”一词来自化院自取的别称“砖院”,是化院的同学们对自己长年泡在实验室的日常状态的戏谑之语——每学分两学时的实验课,是构成化院“疯人院”之名的要件之一。
“修仙”则贴切地反映了化院同学们夜夜点灯熬油,睡眠时间一届晚于一届的忙碌状态——在四大疯人院之一的化院,纵有早睡的美好愿望,也难以改变修仙蔚然成风的现实。
而“实验报告”早就是闻名全校的化院名词。如果一位化院同学在聊天时突然断线,那么他一定是去写了实验报告。化院的日常,常常是由一篇又一篇实验报告串起来的。
04 北大化院的”疯“人毕业都去哪了?
根据官方数据显示,化院2023届本科毕业生共计111 人,具体比例见下图:

▲来自2024年北京大学招生简章
化院毕业生直接就业也是少数,大部分还是选择继续深造。

▲来自2024年北京大学招生简章
我国高等院校中最早建立的生物学系之一!

上榜理由:是我国高等院校中最早建立的生物学系之一,在这里,同学们沉迷于各种实验之中,无数动植物的生命在科学的发展中化为尘土。任何生命,都只是双螺旋结构的表达。不在实验中进步,就在实验报告中发疯!
01 北大生科院究竟有多牛?
是教育部“国家理科生物学人才培养基地”和“国家生命科学与技术人才培养基地”,在目前国内生命科学学院的综合实力排名中名列前茅。
2023年QS学科排名中,北京大学生物科学学科排名世界第28位。
02 进北大生科院的都是什么样的人?
生科院里当然也是充斥着各类竞赛生和高考高分学霸!
而且与数物化三院不同的是,在一众阳盛阴衰的疯人院中,生科院男女比例却相对均衡。
03 进了北大生科院要学什么?
生命科学学院有生态学、生物信息学、生物技术、生物科学等专业,在大一上、大二下进行两次专业方向选择和调整,学生可以根据个人兴趣和名额情况进行选择。
总体来说,生科的专业课确实有相当多需要记忆的内容,还有动物生物学实验和生理学实验也是一门绕不过去的必修课。有多少人为生命之美向往生科,然后在此学到生命的残酷。
04 北大生科院的”疯“人毕业都去哪了?
2023年,北大生命科学学院本科毕业生总数为94人。其中59%(56 人)在国内一流高校和科研院所攻读博士或硕士研究生,30%(28 人)赴海外留学,11%(10 人)在科教领域、企事业单位、政府机构等就业或创业。

▲来自2024年北京大学招生简章
近几年,生命科学和生物技术多个领域出现人才短缺,北大毕业生将在国家经济发展的新动能转换中获得空前的事业发展机遇和专业竞争力。

▲来自2024年北京大学招生简章
微信识别二维码 关注官方公众号
易单招
微信账号:danzhaobang 复制
易单招合作热线
15996434567
周一至周日:9:00-21:00
2013-2025 易单招,All Rights Reserved.|苏ICP备18060098号-16 |
苏公网安备
50019002502480号
公司地址:南京市栖霞区栖霞街道广月路30-06号

报名咨询
官方微信
